Магазин запчастей для бытовой техники - Arlos
Москва
close
Выберите ваш регион
АбаканАлександровАльметьевскАнгарскАрзамасАрмавирАртемАрхангельскАстраханьАчинскБалаковоБалашихаБеларусьБелгородБердскБерезникиБийскБлаговещенскБратскБрянскВеликий НовгородВидноеВладивостокВладикавказВладимирВолгоградВолгодонскВолжскийВологдаВолховВоркутаВоронежВоскресенскВыборгГатчинаГеленджикГрозныйДедовскДербентДзержинскДзержинскийДимитровградДмитровДолгопрудныйДомодедовоДонецкЕвпаторияЕгорьевскЕкатеринбургЕлецЕссентукиЖелезногорскЖелезнодорожныйЖуковскийЗеленоградЗлатоустИвановоИвантеевкаИжевскИркутскИстраЙошкар-ОлаКазаньКалининградКалугаКаменск-УральскийКамышинКаспийскКемеровоКерчьКировКисловодскКлинКовровКоломнаКомсомольск-на-АмуреКопейскКоролёвКостромаКотельникиКрасногорскКраснодарКраснознаменскКрасноярскКурганКурскКызылЛенинск-КузнецкийЛипецкЛобняЛыткариноЛюберцыМагнитогорскМайкопМалаховкаМахачкалаМиассМоскваМурманскМуромМытищиНабережные ЧелныНазраньНальчикНаро-ФоминскНахабиноНаходкаНевинномысскНефтекамскНефтеюганскНижневартовскНижнекамскНижний НовгородНижний ТагилНовокузнецкНовокуйбышевскНовомосковскНовороссийскНовосибирскНовоуральскНовочебоксарскНовочеркасскНовошахтинскНовый УренгойНогинскНорильскНоябрьскОбнинскОдинцовоОктябрьскийОмскОрелОренбургОрехово-ЗуевоОрскПавловский ПосадПензаПервоуральскПермьПетрозаводскПетропавловск-КамчатскийПодольскПрокопьевскПсковПушкиноПятигорскРаменскоеРеутовРостов-на-ДонуРубцовскРыбинскРязаньСакиСалаватСамараСанкт-ПетербургСаранскСаратовСевастопольСеверодвинскСеверскСергиев ПосадСерпуховСимферопольСмоленскСосновый БорСочиСтавропольСтарый ОсколСтерлитамакСтупиноСургутСызраньСыктывкарТаганрогТамбовТверьТихвинТольяттиТомилиноТомскТроицкТулаТюменьУлан-УдэУльяновскУссурийскУсть-ИлимскУфаУхтаФеодосияФрязиноХабаровскХанты-МансийскХасавюртХимкиЧебоксарыЧелябинскЧереповецЧеркесскЧеховЧитаШахтыЩелковоЭлектростальЭлистаЭнгельсЮжно-СахалинскЯкутскЯлтаЯрославль
  • - бесплатно по РФ
    Автоперезвон. Работает по принципу: Вы позвонили на номер, мы сбрасываем звонок и перезваниваем через 3 секунды.
  • - по Москве
  • 8 (925) 663-83-63

Call-центр

пн-вс: 10:00-19:00

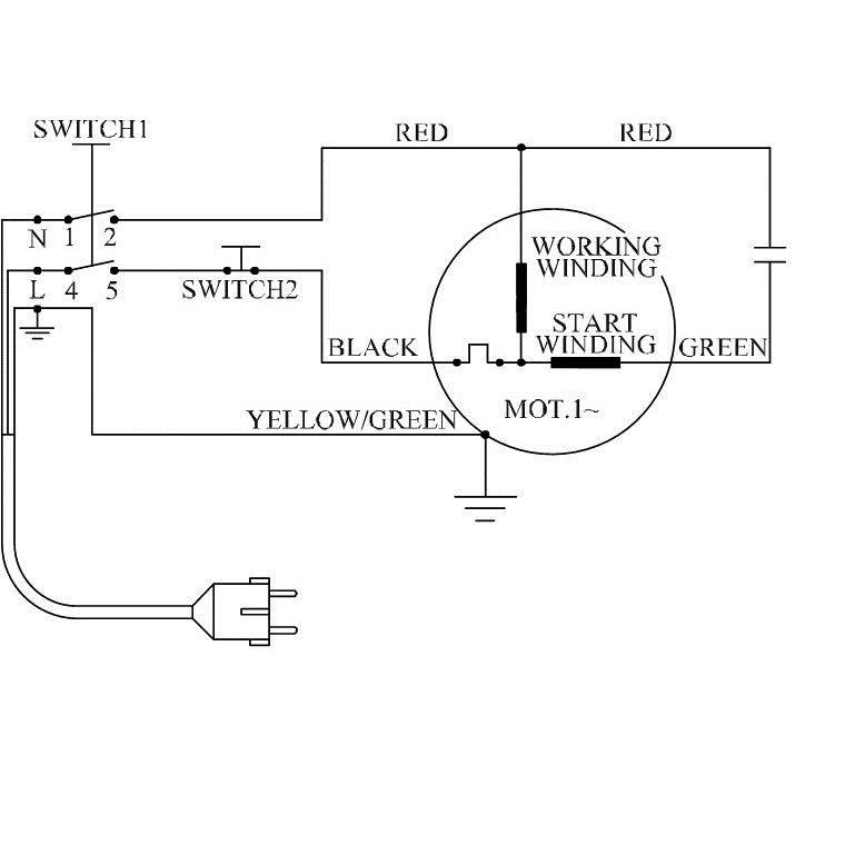
Мойка высокого давления АВД-100

Данная модель имеет несколько схем

NАртикулНазваниеСрок отгрузкиЦенаКупить
1.03 U009-629-RS0 Подшипник шариковый 629-2Z (26х9х8) U009-629-RS0 294 р.
1.1 N000-022-928 Штуцер выходной 15 р.
1.10 N000-022-935 Золотник
1.11 N000-022-936 Седло выходного клапана
1.12 N000-022-937 Кольцо уплотнительное D10xd7х1.5 92 р.
1.13 N000-022-938 Корпус клапана входного
1.14 N000-022-939 Кольцо уплотнительное D9x1.8
1.15 N000-013-938 Винт M8x20 N000-013-938 28 р.
1.15 N000-022-940 Седло входного клапана
1.16 N000-022-941 Кольцо уплотнительное D9.5xd7х1.8 92 р.
1.17 N000-022-942 Сальник D16хd10х5 111 р.
1.18 N000-022-943 Направляющая 15 р.
1.19 N000-022-944 Сальник D16xd10x4 74 р.
1.2 N000-022-929 Пружина D6xh17 25 р.
1.20 N000-022-945 Кольцо уплотнительное D16x1.8 15 р.
1.21 N000-022-946 Основание помпы 252 р.
1.22 N000-022-947 Фильтр сетчатый 25 р.
1.23 N000-022-948 Корпус выключателя 45 р.
1.24 V000-003-325 Микровыключатель DW-20 14(14)А 250В 5E4 213 р.
1.25 N000-022-949 Крышка корпуса выключателя 45 р.
1.26 N000-022-950 Кольцо уплотнительное D3.75x1.8
1.27 N000-022-951 Кольцо уплотнительное D13x1.9
1.28 N000-022-952 Корпус клапана
1.29 N000-022-953 Кольцо уплотнительное D3.75x1.8
1.3 N000-022-930 Клапан 15 р.
1.30 N000-022-954 Зажим
1.31 N000-022-955 Пружина клапана
1.32 N000-022-956 Золотник
1.33 N000-022-957 Зажим
1.34 N000-022-958 Кольцо уплотнительное D7.1x1.8mm
1.35 N000-022-959 Крышка клапана
1.36 N000-022-960 Кольцо уплотнительное D3.75x1.8mm
1.37 N000-022-961 Кольцо уплотнительное D63x2.1mm 15 р.
1.38 N000-022-962 Пружина D19.5xh23 35 р.
1.39 N000-022-963 Плунжер 124 р.
1.4 N000-022-931 Кольцо уплотнительное D4.5x1.8 15 р.
1.40 N000-022-964 Шайба стопорная 25 р.
1.42 N000-013-932 Шайба гровер D8 37 р.
1.43 N000-020-872 Шайба D8 92 р.
1.44 N000-022-965 Подшипник аксиальный 51106A (48х22(31)х11) XCF 519 р.
1.45 N000-022-966 Толкатель 84 р.
1.46 U009-620-3RS Подшипник шариковый 6203-2Z (40х17х12) BY 344 р.
1.47 N000-022-967 Сальник D30xd20x9 104 р.
1.48 N000-022-968 Корпус толкателя
1.49 N000-022-969 Вал 133 р.
1.5 N000-022-932 Винт M6x45
1.50 N000-022-970 Шестерня D50
1.52 N000-024-795 Клапан выпускной в сборе D9х13 (EV8-12) 64 р.
1.53 N000-024-796 Клапан входной в сборе 63 р.
1.54 N000-024-797 Клапан стравливающий в сборе 139 р.
1.55 N000-023-491 Корпус помпы 243 р.
1.6 N000-013-921 Шайба гровер D6
1.7 N000-020-869 Шайба D6 63 р.
1.8 N000-022-933 Корпус клапана выходного
1.9 N000-022-934 Пружина клапана
2.1 N000-022-971 Крючок кабеля
2.10 V000-006-348 Шнур сетевой ZUBR VDE 2Gх0.75мм2 5м
2.11 N000-022-980 Воротник шнура
2.12 N000-022-981 Корпус нижняя часть 1.408 р.
2.13 N000-022-982 Саморез
2.14 N000-022-983 Крючок шланга 420 р.
2.15 N000-022-984 Держатель пистолета
2.16 N000-022-985 Насадка для моющего средства
2.17 N000-022-986 Прижим шнура
2.18 N000-022-987 Саморез
2.19 N000-022-988 Штуцер входной 25 р.
2.2 N000-022-972 Рукоятка
2.20 N000-022-989 Кольцо уплотнительное D8x1.9mm 15 р.
2.3 N000-022-973 Корпус верхняя часть 984 р.
2.30 U582-300-113 Клапан пистолета M13x1.0 U582-300-113 для моек высокого давления АВД-100, АВД-П225 566 р.
2.4 N000-022-974 Ручка переключателя 15 р.
2.5 N000-022-975 Вал выключателя 55 р.
2.6 N000-022-976 Кожух двигателя
2.7 V000-003-327 Выключатель 16(8)A ~250V 5E4 213 р.
2.8 V000-001-676 Двигатель КД в сборе с помпой 4.845 р.
2.8.1 N000-026-908 Ротор КД 2.802 р.
2.8.2 N000-026-909 Статор КД 1.596 р.
2.8.3 N000-026-907 Щетка графитовая (пара) 6.3х11х28 316 р.
2.9 N000-022-978 Кожух двигателя
3.1 N000-023-443 Емкость для моющего средства в сборе 1.741 р.
3.2 N000-022-977 Патрубок с распылителем (жиклер 1.00мм) 775 р.
3.3 N000-023-189 Шланг высокого давления Zubr 5м M22x1.5 M14x1.5 1.594 р.
3.4 N000-023-191 Игла чистящая 55 р.
3.5 N000-023-294 Пистолет 70410-375 основная часть 1.682 р.
Найдено товаров: 84
1
▲ Наверх
0
8 (925) 663-83-63

Call-центр

пн-вс: 10:00-19:00

НАЙТИ ПО МОДЕЛИ
Введите номер заказа
Введите номер своего заказа, что бы узнать его текущий статус.
Что бы получить доступ к расширенным функциям, пройдите не сложную регистрацию. Зарегистрироваться